Quelques mots sur la V.A.E.
mis à jour le 14/07/2024
Depuis 8 ans, l’ASP assure la gestion administrative des candidats à une VAE sanitaire et sociale.
Plus de 160 000 dossiers ont été instruits, parmi eux plus de 36 000 candidats ont pu obtenir un diplôme, soit 5 % des actifs des deux secteurs (en 2022).
Le taux de réussite de l'ensemble des démarches VAE atteint 84% en 2023.
Différents critères influent ce taux : la situation professionnelle, l’âge moyen des candidats, l’accompagnement et les études initiales.
Le taux d'insertion professionnelle est supérieur à 85% dans la plupart des organismes de formation en France (en 2022).
Suite de parcours :
Une fois diplômé DEAES, des passerelles de diplômes permettent, après formation, de réorienter sa carrière vers d'autres métiers paramédicaux (auxiliaire de puériculture, moniteur éducateur, assistant de vie aux familles (ADVF), technicien de l'intervention sociale et familiale....)
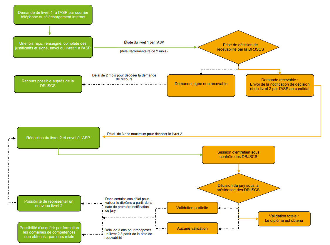
Fonctionnement de la VAE :
Le parcours du candidat débute par le dépôt du Livret 1. Il dispose alors d’un délai de trois ans pour prouver ses compétences acquises par la pratique. Pour cela, il doit rédiger le Livret 2 qui va consigner son expérience professionnelle. La rédaction du Livret 2 reste longue et difficile. Sa durée varie selon le diplôme. Ce délai est prolongé d’autant si le candidat ne valide pas son Livret 2 dès le premier passage devant le jury.
Le taux de candidats parvenant à rédiger le Livret 2 est, là encore, très inégal et dépend essentiellement du diplôme visé et de l’accompagnement dont ils bénéficient lors de la rédaction.
Validation du jury : temps d’attente et réussite très variable Une fois le Livret 2 rédigé, la durée d’attente d’une convocation devant un jury est en moyenne de six mois, mais varie selon la région et le diplôme visé.
Au total, la durée du parcours s’échelonne entre 20 et 33 mois. Au final, près de 2/3 des personnes ayant rédigé leur Livret 2 valident leur diplôme. Ce résultat varie suivant le diplôme visé.
Le jury de la VAE est composé de représentants du ministère qui délivre la certification, de formateurs et de professionnels.
A l’issue de l’entretien, la décision du jury porte pour chaque candidat sur :
- L’attribution totale du diplôme : le diplôme obtenu par la VAE a la même valeur juridique que celui obtenu par la formation initiale
- La validation partielle : si le candidat valide au moins une unité ou un domaine de compétence, il dispose d’un délai de 5 ans à compter de la date de la première notification de la décision de jury pour terminer son parcours soit par un nouveau dépôt de livret 2 soit par la formation (parcours mixte)
Si le candidat opte pour un parcours de formation préparant au diplôme d'Etat dans le cadre du programme des études conduisant à ce diplôme, il s'inscrit dans une école autorisée à dispenser cette formation. Il est dispensé des épreuves de sélections exigées pour l'accès à la formation initiale. Il devra suivre et valider (par une évaluation) le ou les modules de formation correspondant aux compétences non validées par le livret 2
- Aucune validation => le candidat peut déposer un nouveau livret 2 dans un délai de 3 ans attribué depuis la date de notification de la décision de recevabilité.
La VAE en quelques chiffres
La DARES mais aussi le ministère de l’Education nationale publient régulièrement un certain nombre de statistiques sur la validation des acquis de l’expérience. Un processus long et compliqué de l’avis de tous, mais qui demeure payant ! Petit tour de ce dispositif en quelques chiffres...
• Entre 6 et 12 mois : C’est le temps qu’il faut, normalement, pour boucler une démarche de VAE. C’est bien évidemment la constitution du dossier ou livret de validation qui demande le plus de temps. Principale difficulté : illustrer ses compétences par son expérience.
• 26 % : La proportion de demandeurs d’emploi parmi les candidats à la VAE.
• 40 à 49 ans : Les candidats se formant le plus appartiennent à cette classe d’âge, suivis des 30-39 ans.
• 42 % : La proportion de démarches de validation débouchant sur une validation complète. Les réussites les plus fréquentes concernant les diplômes de niveau bac+2 ou 3 (46%). Il est plus rare, en revanche, de voir totalement validés des bac+5 qui demandent souvent un très grand nombre de connaissances. Les démarches concernant les diplômes de niveau I et II ne représentent d’ailleurs que 2% des dossiers présentés devant jury.
•1319 euros : C’est la prise en charge moyenne accordée au salarié en CDI. Elle correspond aux démarches prises en charge via le Congé individuel de formation. A noter que depuis 2015, l’accompagnement VAE est également pris en charge par le Compte personnel de formation.
• 25 600 : Le nombre de validations complètes de certifications et de diplômes pour l’année 2014. Au total, 42 400 se sont présentés devant le jury de validation. Ceux qui n’ont pas reçu de validation totale n’ont pas vu leur dossier rejeté. En cas de validation partielle, le candidat aura 5 ans pour valider les connaissances manquantes. 61 300 demandes avaient été jugées recevables en début de processus.
• Les certifications concernent en priorité les formations du domaine sanitaire et social. Les diplômes arrivant en tête étant le Diplôme d’Etat d’aide-soignant (DEAS) suivi du DE d’Auxiliaire de vie sociale (DEAVS), le CAP Petite enfance, le DE d’éducateur spécialisé (DEES) puis du DE d’auxiliaire de puériculture.
Pour en savoir plus sur la VAE, consultez le site officiel http://www.vae.gouv.fr.
Spécificités du D.E.A.E.S.
Le référentiel d'activités comporte 6 thématiques
- Thématique 1 : Le contexte d'intervention de l'AES
- Thématique 2 : Lien avec l'équipe pluriprofessionnelle et l'entourage de la personne
- Thématique 3 : Hygiène, santé, sécurité de la personne
- Thématique 4 : Animation de la vie sociale et citoyenne
- Thématique 5 : Maintien et/ou développement des capacités de la personne et réponse à ses besoins et attentes
- Thématique 6 : Aide et accompagneemnt dans la réalisation des actes de la vie courante
Le référentiel de compétences comporte désormais 5 blocs de compétences :
- Bloc 1 : Accompagnement de la personne dans les actes essentiels de la vie quotidienne
- Bloc 2 : Accompagnement de la personne dans les actes de la vie quotidienne dans le respect de cette personne et des règles d'hygiène et de sécurité
- Bloc 3 : Accompagnement à la vie sociale et relationnelle de la personne
- Bloc 4 : Positionnement en tant que travailleur social dans son contexte d'intervention
- Bloc 5
: Travail en équipe pluriprofessionnelle, gestion des risques et traitement des informations liées à l'accompagnement de la personne
Dépôt des dossiers de validation des acquis de l'expérience désormais en ligne
A compter du 1er février 2022 le dépôt des dossiers de validation des acquis de l’expérience (livret 2) se fera sous forme dématérialisé via votre espace VAEDEM où vous pourrez déposer un fichier PDF.
Concrètement, vous vous connecterez à votre compte VAEDEM et vous pourrez déposer le livret 2 correspondant au(x) diplôme(s) pour le(s)quel(s) vous avez une décision de recevabilité valide (moins de trois ans à compter de la date de notification de la décision). Le format de fichier retenu est le PDF ; vous pouvez le générer à partir de votre logiciel de traitement de texte sur votre ordinateur.
Deux cas se présentent selon votre situation :
⦁ Vous avez déjà un compte VAEDEM car vous aviez déposé votre demande de recevabilité (livret 1) via ce canal : il vous suffira de vous connecter, éventuellement de changer de mot de passe si cela fait plus de trois mois que vous ne vous êtes pas connecté, de sélectionner le diplôme pour lequel vous avez une recevabilité, et de charger votre fichier pdf.
⦁ Vous aviez déposé votre livret 1 en format papier et vous n’avez pas de compte VAEDEM : il vous suffira de créer votre compte puis vous pourrez déposer votre livret 2. Dans ce cas il vous faudra une clé d’authentification pour garantir votre identité. Cette clé vous parviendra en janvier par mail si nous avons votre adresse mail, sinon par courrier.
Dans quel cas puis-je déposer mon dossier ?
Le dépôt d’un livret 2 est possible pour les personnes :
⦁ Ayant une décision de recevabilité en cours de validité (moins de trois ans à compter de la date de notification de la décision) et n’ayant pas encore déposé de livret 2.
⦁ Qui se sont déjà présentées devant un jury, qui n’ont pas obtenu le diplôme (aucune validation) et qui disposent encore d’une décision de recevabilité valide (moins de trois ans à compter de la date de notification de la décision).
⦁ Qui se sont présentées devant un jury et qui ont obtenu une partie du diplôme par la voie de de la VAE.
Le nouveau livret 2 devra cette fois être déposé sous forme numérique.
Quand ?
Cette nouvelle disposition sera ouverte pour tous les diplômes à compter du 1er février 2022.
Deux exceptions :
⦁ Pour le diplôme d’Etat d’accompagnant éducatif et social (DEAES 2016) : vous pourrez déposer votre livret 2 au format papier sur la base de l’ancien modèle jusqu’au 28 février 2022 ;
pour les nouveaux livrets 2 correspondant au diplôme rénové en 2021 (DEAES 30/08/2021), le service de dépôt de Livret 2 en ligne sera ouvert à compter du 1er mars 2022
Une disposition dérogatoire temporaire : possibilité d’envoyer votre livret 2 au format papier
Si vous avez rédigé votre livret 2 de manière manuscrite au format papier, vous pourrez alors l’adresser par voie postale en un exemplaire ; il sera alors numérisé par leurs soins (en noir et blanc).
Source : https://vae.asp-public.fr/vaeinfo/le-depot-des-dossiers-de-validation-des-acquis-de-lexperience-livret-2-se-fera-en-ligne-partir-du


Mesures transitoires
Les établissements de formation peuvent proposer jusqu'au 31 août 2021 les admissions en formation au DEAES relevant des anciennes dispositions. La formation sera soumise aux modalités de formation et de certification régies par les dispositions antérieures. Le jury se prononcera au plus tard le 31 décembre 2023.
Les candidats souhaitant acquérir le DEAES relevant des anciennes dispositions par la voie de la validation des acquis de l'expérience devront déposer leur livret de validation des acquis de l'expérience au plus tard le 28 février 2022. Le jury se prononcera au plus tard le 31 août 2022.
Les certificats de spécialité complémentaire relevant des anciennes pourront être délivrés au plus tard le 31 décembre 2023.
Pour toutes formations dont la rentrée est programmée jusqu'au 31 décembre 2021, les établissements de formation peuvent, par dérogation, organiser la procédure d'admission des candidats selon les modalités définies par l'arrêté du 29 janvier 2016 relatif à la formation conduisant au diplôme d'Etat d'accompagnant éducatif et social.
Le DEAES est accessible pour les candidats ayant validé un ou plusieurs domaines de compétence du diplôme d'Etat d'auxiliaire de vie sociale, du diplôme d'Etat d'aide médico-psychologique ou du diplôme d'Etat d'accompagnant éducatif et social relevant des anciennes dispositions. Les domaines de compétences acquis précédemment seront pris en compte par l'application du tableau de correspondance mentionné à l'annexe VI.eau paragraphe



